Haha, coincedentally that was the first shed my eye fell on. However, I was allready browsing this thread (and others) and noticed that you allready made itPsyrus wrote:Sounds great as long as you don't make this one.
https://www.realitymod.com/forum/f388-p ... e-wip.html
I was a total newbie to it and I have a full time job... total time (not including holidays and big RL life issues) was probably 1.5-2 months, including learning each step & implementing it.
Thanks for the heads-up!
Edit-
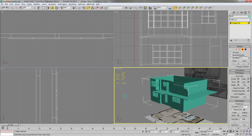
I'm currently trying to create this one.
http://www.igland.no/Bildegalleri/Default.aspx?id=283
It's going pretty good so far. I'm following Rhino's tutorial on how to make static objects, which works great for this one. Though sometimes I mess something up and need to re-do the whole thing again (what I was working on at least). Which is time consuming :/ .. I also go to school 4 days of the week and have work on friday and saturdays. But somehow I always manage to get some free time on my hand, so it might take me as long as you










