[WIP] FMK-1 & FMK-3 Mines (PR:F)

Making or wanting help making your own asset? Check in here
Post Reply
lucky.BOY
Posts: 1438
Joined: 2010-03-03 13:25

Re: [WIP] FMK-1 & FMK-3 Mines (PR:F)

Post by lucky.BOY »

Wouldnt worry too much about tri count, as long as you make everything optimized enough there shouldnt be a problem. That bevel on top of FMK3 should really have same roundness as FMK1, otherwise it will look odd when you assemble the mine.

That thing the detonator goes in should be welded into the main body, yeah. The detonator could do with more sides, especially on its largest bit, same goes for similar pieces of geometry. You really should spend more tris on making things look round, as it can break immersion instantly when they dont.

As Doc.Pock said, get rid of central verts in your flat circular faces.

smoothing is hard to comment on without screens of it, post some screens with the smoothing errors you mentioned and we may point something out. But yeah, those edges on FMK3 could do with some more chamfering, it will make them rounder as well as help with smoothing.

Btw, you really should make your low poly in 3ds max 9 (not 2009), as that is the last version export tools work for, and even though backporting is possible, you should try to avoid it / do it as soon as possible.
EDIT: Or is that just a different UI colour? Wierd :D
Rhino
Retired PR Developer
Posts: 47909
Joined: 2005-12-13 20:00

Re: [WIP] FMK-1 & FMK-3 Mines (PR:F)

Post by Rhino »

Your low poly model needs a lot of work.. the FMK-3 should have a lot more tris since its the biggest object, and its rounded edges need more tris. Your rope also needs a lot of work, would redo it again and use the smooth option on it, just with a low divide or w/e its called rate. And ye, as other said, you don't need so much detail on your FMK-1, let the normals do the work on the small details, and you need to weld up the bit the pin goes into so you can have a hole. As I said before, fine not to weld it on the HP, but it needs to be welded on the LP.
Image
3===SPECTER===3
Posts: 831
Joined: 2007-05-05 01:13

Re: [WIP] FMK-1 & FMK-3 Mines (PR:F)

Post by 3===SPECTER===3 »

Doc.Pock wrote:Why did you make all those little bumps on the sideof the fmk1?they will lookg good normalmapped so dont bother. And in thet bevel on top of fmk3, get rid of the inside vertex, it adds 2 tris. Except if you need it for rotaition and whatnot
I left those bumps on the FMK-1 because I thought it would ruin the silhouette if I took them off? But with the size this will be in the players hand I guess it would make more sense to let the normal map do that....
lucky.BOY wrote:EDIT: Or is that just a different UI colour? Wierd :D
Yea it's just a different UI color. I believe I've exported something into BF2 with this so hopefully itll work fine. :razz:
lucky.BOY wrote:That bevel on top of FMK3 should really have same roundness as FMK1, otherwise it will look odd when you assemble the mine.
[R-DEV]Rhino wrote:the FMK-3 should have a lot more tris since its the biggest object, and its rounded edges need more tris.
Sorry I've never really done a low poly before :? I'm used to letting the turbo smooth do the work and on this I thought I could let the smoothing groups do the work. But I guess the general theory is to spend more polys on rounding everything off and the smoothing groups just help it flow?
[R-DEV]Rhino wrote:Your rope also needs a lot of work, would redo it again and use the smooth option on it, just with a low divide or w/e its called rate. And ye, as other said, you don't need so much detail on your FMK-1, let the normals do the work on the small details, and you need to weld up the bit the pin goes into so you can have a hole. As I said before, fine not to weld it on the HP, but it needs to be welded on the LP.
Yea the rope right now is a cylinder extruded along a spline. Maybe that's not the right way to do it? Because I think you have it done differently in that UV example you showed me (since right now I tested the UVs on it and I can't seem to get them to work like you did)

And yea I'll weld the pin into the cylinder :smile:
Rhino
Retired PR Developer
Posts: 47909
Joined: 2005-12-13 20:00

Re: [WIP] FMK-1 & FMK-3 Mines (PR:F)

Post by Rhino »

3===SPECTER===3 wrote:I left those bumps on the FMK-1 because I thought it would ruin the silhouette if I took them off? But with the size this will be in the players hand I guess it would make more sense to let the normal map do that....
You would have to spend a lot of tris on the low poly to make them good in 3D and as you said, they are pretty small and don't really have much impact on the silhouette unless looking at it from the top/bottom down so best to do it with normals.
3===SPECTER===3 wrote:Sorry I've never really done a low poly before :? I'm used to letting the turbo smooth do the work and on this I thought I could let the smoothing groups do the work. But I guess the general theory is to spend more polys on rounding everything off and the smoothing groups just help it flow?
Smoothing groups on their own can only do so much, and you still need to control them with the polys otherwise it can do more damage than good.

General rule of thumb is bigger things need more tris, smaller things need less tris, unless really close to the players camera in the case of 1st person stuff but that doesn't really apply for this object. Since the FMK-3 box is the biggest item there, and its smoothed edges are pretty large, it needs many more tris than you have given it, as well as the inner bit the FMK-1 goes into needs to also be rounder too, about the same amount of sides the FMK-1 has, if not slightly more for being slightly larger, not less and speaking of which, your FMK-1 needs slightly fewer sides but that should happen when you take the lumps off with any luck.

3===SPECTER===3 wrote:Yea the rope right now is a cylinder extruded along a spline. Maybe that's not the right way to do it? Because I think you have it done differently in that UV example you showed me (since right now I tested the UVs on it and I can't seem to get them to work like you did)
Basically select the line tool, plot a few points like so, then expand the rendering tab, click the enable render buttons (mainly viewport) and the generate mapping cords and real world map size I talked about before (which will give you decent UVs by the end) and in this case you want to select Radial and then set up the amount of sides and the radius you want your rope to have and then you will get something like so:
Image
Image

Next if you then select all your verts, right click and click on smooth, you will then get a nice smooth rope between all your points, and then you will possibly want to up your auto smoothing threshold angle if you've got only a few sides to your rope and will also want to possibly take your Interpolation steps down a bit which basically controls how many times your rope is smoothed a bit like TurboSmooth, but only though the line and doesn't control how many sides the rope has.
Image

And then its just a matter of playing with the verts till you get something like what you want, just a quick example:
Image
Image

Then once your 100% happy with the shape, convert it to editable poly, do some quick optimization on any parts that need it and then your pretty much done, with UVs intact:
Image
Image
Image

3===SPECTER===3 wrote:And yea I'll weld the pin into the cylinder :smile:
Ye, just make sure that it doesn't impact on the smoothing too much, although any it dose will hopefully be cleaned up by the normals :)
Last edited by Rhino on 2013-09-14 13:27, edited 1 time in total.
Image
Doc.Pock
Posts: 2899
Joined: 2010-08-23 14:53

Post by Doc.Pock »

You shoukd really just apply smoothing groups based on your UV shells. Where there is a UV split, make a smoothing group split. (or use a script for that, i reccomend textools)

Do not care about the looks of the lowpoly when you habe the smoothing applied, sonce the normalmap will take care of everything. And dont worry when you will get gradients in it. It just means its working and compensating to make the best look with the normals applied. Also bake with xNormal, you will get a better quality bake, plus very simple, and can render any other map you can think of. Now good luck, im off to holidays ;-)
3===SPECTER===3
Posts: 831
Joined: 2007-05-05 01:13

Re: [WIP] FMK-1 & FMK-3 Mines (PR:F)

Post by 3===SPECTER===3 »

Thanks for the feedback guys, seriously this has helped me a whole lot :D

Here's some progress on the low poly:
Image

fmk-1 (584 tris)
Image

the welded up piece
Image
Image
with all smoothing groups applied
Image

top (358 tris) and detonator (188 tris) (ignore the underside edges I fixed those :p )
Image

smoothed out
Image

fmk-3 with rope and handle (484 tris)
Image
Image

the top has SOME artifacts when it's smoothed out but hopefully that wont be too much of a problem
Image
Image

adding up to a total of 1,614 tris

as you can see I've taken off the bumps on the FMK-1, welded the pin into it and added more edges to the FMK-3's rounded parts. I've also added and distorted the rope and added smoothing groups (that work now) among other tweaks. :-P

right now I'm pretty happy with this progress but I'm sure there are some crits/ things I can change etc... Thanks for the help guys, you've been huge :-)
lucky.BOY
Posts: 1438
Joined: 2010-03-03 13:25

Re: [WIP] FMK-1 & FMK-3 Mines (PR:F)

Post by lucky.BOY »

Yeah looking good to me, maybe you could play around with the handle a bit to make it look more natural? And that intrusion where the fuse goes in, be sure to make that a cone, not a cylinder. It will save you a bunch if tris as well as some UV space.

Good job mate keep it up! :)
LITOralis.nMd
Retired PR Developer
Posts: 5658
Joined: 2010-04-10 16:15

Re: [WIP] FMK-1 & FMK-3 Mines (PR:F)

Post by LITOralis.nMd »

Sorry, but how does making it a cone save tris? A cone would add 1 tris, would it not?
lucky.BOY
Posts: 1438
Joined: 2010-03-03 13:25

Re: [WIP] FMK-1 & FMK-3 Mines (PR:F)

Post by lucky.BOY »

Not a gun barrel here, but pretty similar.

https://www.realitymod.com/forum/f388-p ... ost1841523
'[R-DEV wrote:Rhino;1841523']Sounds good, although for a 1p weapon model you could add a few more tris where needed :)

Also always for barrels you should always have a cone rather than a cylinder with a back face as for starters, its far less tris but not only that, it also gives a much better "bottomless" effect when textured with a shadow in the middle and takes up far less UV space and easier on the LODs :)

Image

Image

Image

Image

But saying that for a 1p handheld weapon like this your not going to ever see down its barrel, only in 3p but still best to model it just encase it dose come up in the animations and also helps with future proofing etc :)
EDIT: Eh sorry just realized that that doesnt quite explain why you save tris. Well if you got a cyllid?nder for the barell, you got one n-gon in the back plus quads for sides. Now if you collapse that back n-gon, you loose all tris it was made of, plus all the other quads turn to tris, so you save half of those tris, too.
Last edited by lucky.BOY on 2013-07-27 11:42, edited 1 time in total.
Rhino
Retired PR Developer
Posts: 47909
Joined: 2005-12-13 20:00

Re: [WIP] FMK-1 & FMK-3 Mines (PR:F)

Post by Rhino »

Looking good, agree on luckys points and hopefully as docpock said, those smoothing errors on the top will be fixed up by the normals.

One point thou the middle of the FMK-3 where the FMK-1 goes into I would make it 32 sides rather than 30 sides as having it a power of two makes any optimizations for lods and such you need to do later much easier (although you will most likley be just making a new 3p model with lods so doesn't really apply here) but should also fix up your smoothing a bit too :)

And ye, as lucky said, try and make your rope a bit more natrual but think it could also be optimized quite a bit too, not just on the corners but also inside the handle you can get rid of most of those edges I can see in the wire as they won't be seen, although might need to keep one or so near the ends of the handle to help with smoothing, but that's about it :)
Also on your rope shape, think how its going to work with the animations as in the animations the guy is possibly going to have his hand though it and try and make it more like the refs, even if its a boring shape as boring ones means less tris too :)
Image
3===SPECTER===3
Posts: 831
Joined: 2007-05-05 01:13

Re: [WIP] FMK-1 & FMK-3 Mines (PR:F)

Post by 3===SPECTER===3 »

Thanks for the feedback guys. :D I've gone in and changed the pin to be a cone on the inside (good catch lucky) and the rope I've been playing around with for a while. I'm still gonna have to play around with it more to get it more realistic looking tho. (proving to be kinda tough :? ) And I'll try and optimize it as well, to get rid of some of those un-needed tris on the inside of the handle.

But since the UV's for that are already set with Rhinos nice tutorial. I figured it wouldn't hurt to start UV mapping these two weapons? I'm kinda eager to get at least a first iteration of UVs done so I can get some feedback on it before I have to take a break from this again (RL trip ;-) )

On the subject of UVs: Rhino, you had said that you wanted both of these weapons on the same texture sheet... I can do that just fine but idk if it would work better on a square texture sheet or a rectangular texture sheet? And on that subject, ik that it's possible to have rectangular texture sheets (FH has them for some vehicles etc..) but idk how to fit the UVs on a rectangular sheet in 3Dsmax?... idk if I worded the question right :lol: but hopefully you guys can help.
lucky.BOY
Posts: 1438
Joined: 2010-03-03 13:25

Re: [WIP] FMK-1 & FMK-3 Mines (PR:F)

Post by lucky.BOY »

Generally speaking, a rectangular UV sheet is worse then square UV sheet, as it gives you less freedom in how you pack your UVs (more "walls"). I would choose rectangular sheet in two cases, a) you have a UV cluster that is really long, so if you would pack it into a square sheet in uniform scale, you would end up with half your sheet empty, and b) you are unhappy with the level of detail a say 512p sheet gives you, but you cant afford a 1024 sheet due to memory. A 512x1024 sheet can give you a middle route in this case.

With that being said, you should only UVW Unwrap whis at first, without doing any scaling. then post some pics of the UVs and of the model with a checker texture on, so we can check for any UV streching etc.
Then comes the next step, UV packing :)
Rhino
Retired PR Developer
Posts: 47909
Joined: 2005-12-13 20:00

Re: [WIP] FMK-1 & FMK-3 Mines (PR:F)

Post by Rhino »

3===SPECTER===3 wrote:But since the UV's for that are already set with Rhinos nice tutorial. I figured it wouldn't hurt to start UV mapping these two weapons? I'm kinda eager to get at least a first iteration of UVs done so I can get some feedback on it before I have to take a break from this again (RL trip ;-) )
I would get the model 100% sorted before doing the UV maps. Isn't going to take much but its well worth it in the long run. Also while the rope is UVed, you shouldn't scale or position it until its final.
3===SPECTER===3 wrote:On the subject of UVs: Rhino, you had said that you wanted both of these weapons on the same texture sheet... I can do that just fine but idk if it would work better on a square texture sheet or a rectangular texture sheet? And on that subject, ik that it's possible to have rectangular texture sheets (FH has them for some vehicles etc..) but idk how to fit the UVs on a rectangular sheet in 3Dsmax?... idk if I worded the question right :lol: but hopefully you guys can help.
lucky.BOY wrote:Generally speaking, a rectangular UV sheet is worse then square UV sheet, as it gives you less freedom in how you pack your UVs (more "walls"). I would choose rectangular sheet in two cases, a) you have a UV cluster that is really long, so if you would pack it into a square sheet in uniform scale, you would end up with half your sheet empty, and b) you are unhappy with the level of detail a say 512p sheet gives you, but you cant afford a 1024 sheet due to memory. A 512x1024 sheet can give you a middle route in this case.
I wouldn't necessarily call them worse but they are slightly harder to work with.

But ye, you should only pack into a non-square sheet if you need too, and you will only really find that one out once you've got your UVs mapped and you can see what you need to work with before you start packing.

To do them in PS however, you just need to expand the options in the UV window then in the bottom left where you have "Use Custom Bitmap Size" just put in a 2:1 or 1:2 or w/e ratio you want to work with ie, 256x512 :)
lucky.BOY wrote:With that being said, you should only UVW Unwrap whis at first, without doing any scaling. then post some pics of the UVs and of the model with a checker texture on, so we can check for any UV streching etc.
Then comes the next step, UV packing :)
Indeed, its best to UV EVERYTHING in real world map sizes, before considering starting to scale anything down to pack them and before you even start scaling down, just pack in full rez and you can use a fake UV square/rectangle as your border too then scale it down after its all packed at the very end so then any fixes you need to do are easy to make :)
Image
3===SPECTER===3
Posts: 831
Joined: 2007-05-05 01:13

Re: [WIP] FMK-1 & FMK-3 Mines (PR:F)

Post by 3===SPECTER===3 »

Thanks guys, I just didn't wanna jump ahead and start the UVs if it wasn't a good idea :razz:

Here's a more 'natural' rope shape. I looked at a bunch of the refs a little more closely and tried to make it hang a little bit more naturally. I also tried keeping the 'hard' look to the rope. I think I've come fairly close to some of the refs tho.
Image
Image
Image

What do you guys think?
ImageImageImageImage

Also here's the wire of it. I optimized it to get rid of all the unnecessary edges. (356 tris)
ImageImage

I think it looks pretty 'organic' and a little more natural but I might play with it some more. Let me know what you guys think tho :razz:

EDIT: just optimized the rope down to 240 tris
Last edited by 3===SPECTER===3 on 2013-07-29 01:48, edited 1 time in total.
Rhino
Retired PR Developer
Posts: 47909
Joined: 2005-12-13 20:00

Re: [WIP] FMK-1 & FMK-3 Mines (PR:F)

Post by Rhino »

Any chance for an edged faces pic in perspective of the rope? Looks good from the pics above but might want to add an edge in the middle of the handle just for smoothing reasons.
Image
3===SPECTER===3
Posts: 831
Joined: 2007-05-05 01:13

Re: [WIP] FMK-1 & FMK-3 Mines (PR:F)

Post by 3===SPECTER===3 »

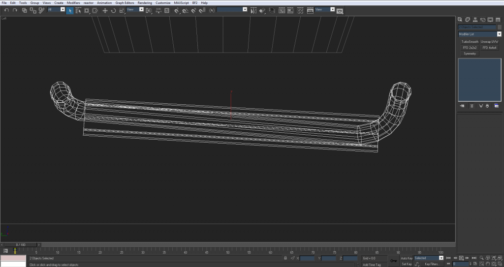
Like this?
Image
or without the handle hiding it?
Image
Rhino
Retired PR Developer
Posts: 47909
Joined: 2005-12-13 20:00

Re: [WIP] FMK-1 & FMK-3 Mines (PR:F)

Post by Rhino »

Looks to me you've overly optimized your corners...
Image
3===SPECTER===3
Posts: 831
Joined: 2007-05-05 01:13

Re: [WIP] FMK-1 & FMK-3 Mines (PR:F)

Post by 3===SPECTER===3 »

You mean in these spots where I've taken the edges out?
Image
Rhino
Retired PR Developer
Posts: 47909
Joined: 2005-12-13 20:00

Re: [WIP] FMK-1 & FMK-3 Mines (PR:F)

Post by Rhino »

yes, although adding lines in now wouldn't really be enough on its own since you need them at the right angle etc. Go back to your spline backup, assuming you backed it up and be less aggressive with the optimization. One spot you can optimize it on is how many sides your rope has but its fine with the amount you have for the 1p model but could be less.
Image
3===SPECTER===3
Posts: 831
Joined: 2007-05-05 01:13

Re: [WIP] FMK-1 & FMK-3 Mines (PR:F)

Post by 3===SPECTER===3 »

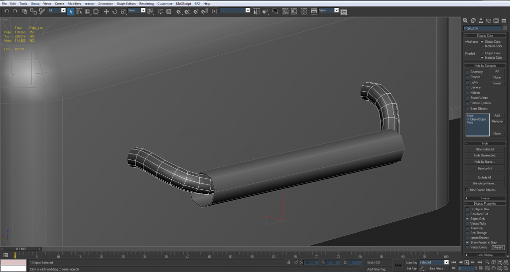
Well I had a backup of the poly before I removed those edges
putting them back smoothes it up well I think:
Image
Image
and I think even if it's not perfectly smooth the handle hides it well anyway
Image

and I think the amount of sides the rope has is fine, but you guys can let me know

also threw a real quick LP render on the first post
Post Reply

Return to “PR:BF2 Community Modding”